Vos travaux seront-ils bientôt terminés ? Vous mettez les dernières touches avant de bouger ? Vous êtes sûrement en train de demander à connecter votre maison au réseau électrique et gazier SONELGAZ. De l’éclairage au chauffage et à la climatisation en passant par la fourniture d’appareils électroménagers quotidiens, l’électricité et le gaz sont essentiels pour notre maison. De plus, cela nous permet d’assurer le bon fonctionnement des appareils électroménagers qui nous servent jour et nuit. Nous verrons donc dans cet article tout ce que vous devez savoir pour demander des compteurs de gaz et d’électricité dans le réseau national SONELGAZ.
Une demande de raccordement d’un compteur électrique SONELGAZ Algérie destiné au directeur 2. Remplissez le formulaire de demande d’installation d’un compteur SONELGAZ. Première partie : Identification du demandeur b. Deuxième partie : Informations techniques c. Troisième partie : Fourni. Une copie du document d’identification.Une preuve d’occupationf. Un plan de messe et situation3. Schéma récapitulant la procédure de traitement des demandes de connexion 4. Un modèle d’application pour l’installation d’un compteur de gaz en Algérie destiné au directeur 5. 1. Remplissez le formulaire de demande de raccordement
au gaz a.Part Un : Identification du demandeur du compteur de gaz.Une copie de la carte d’identité nationale C.Preuve d’occupation.Un plan de masse et de situation Nous verrons tout ce dont vous avez besoin dans le dossier de l’application d’installation d’un compteur électrique en Algérie
Tout d’ abord, pour faire une demande de raccordement électrique, vous devez vous adresser à l’agence commerciale SONELGAZ de votre commune. Ensuite, vous devez apporter le dossier suivant :
Une demande de raccordement d’un compteur électrique SONELGAZ Algeria destiné au réalisateur
Voici deux modèles de demande d’installation lettres :
Nom de famille, prénom Adresse Municipalité — Wilaya
Directeur de SONELGAZ Municipalité — Wilaya
Objet : Demande d’installation du compteur électrique SONELGAZ
Madame, Monsieur,
J’ai l’honneur de vous demander de bien vouloir connecter ma maison, située à (votre adresse), au réseau électrique SONELGAZ de la ville. Cela se fait en installant un compteur électrique.
Avec mes premiers remerciements, je vous prie de recevoir, Madame, Monsieur le Président, mes salutations les plus distinguées.
A (votre Wilaya), Le (la date)
Votre signature
Nom de famille, prénom Adresse Commune — Wilaya
Directeur de SONELGAZ Municipalité — Wilaya
Objet : Demande de raccordement d’un compteur électrique SONELGAZ
Madame, Monsieur,
Je vous écris pour vous demander d’installer un compteur électrique SONELGAZ dans ma maison située à (votre adresse) dans la Wilaya de (votre Wilaya).
En attendant votre approbation, s’il vous plaît, monsieur, madame, acceptez salutations sincères.
A (votre Wilaya), Le (la date)
Votre signature
Remplissez le formulaire de demande d’installation du compteur SONELGAZ
Tout d’abord, vous pouvez télécharger le formulaire de demande directement depuis le site de la société de distribution d’électricité et de gaz Alger SDA. Vous pouvez également le supprimer des agences commerciales. Pour illustrer le type de formulaire en question, vous devez le remplir avec vos informations et le signer de la manière suivante :
Première partie : Identification du demandeur
Tout d’
abord, cette partie contient les informations du demandeur telles que le nom, l’adresse et les coordonnées. En plus de ses informations, il existe une partie annexe où sont mentionnées des informations sur un tiers qui dépose la demande au nom du demandeur. Cette annexe est facultative.
Deuxième partie : Informations techniques
Dans cette section, vous trouverez les informations techniques concernant votre compteur électrique. La nature du lieu de connexion est d’abord informée, pour savoir s’il s’agit d’une maison unifamiliale, d’un logement immobilier, d’un local à usage commercial ou de tout autre type à préciser. En second lieu, nous trouvons des informations sur le type de connexion : monophasé ou triphasé, ainsi que la puissance maximale (en KW) attendue.
Troisième partie : Approvisionnement
Enfin, cette partie contient les informations de paiement de la facture et du contrat de fourniture entre le client (demandeur) et le distributeur.
Une copie de la pièce d’identité
En plus du formulaire bien rempli, vous devez apporter une copie de votre pièce d’identité pour confirmer votre informations précédemment citées.
Preuve d’occupation
Pour bénéficier de l’énergie électrique du réseau SONELGAZ, vous devez disposer d’une justification légale pour occuper le lieu à connecter. Ainsi, parmi les pièces justificatives, nous choisissons :
- — Un acte de propriété
- — Un bail de location
- — Une décision de cession
- — Un permis de construire
Un plan de masse et de situation
Enfin, le plan de terrain et le plan de situation représentent une justification de l’emplacement exact de votre lieu à relier. De plus, le plan de terrain doit être rempli à l’échelle (1/500) ou (1/1000), et à (1/2000) ou (1/5000) pour le plan de situation.
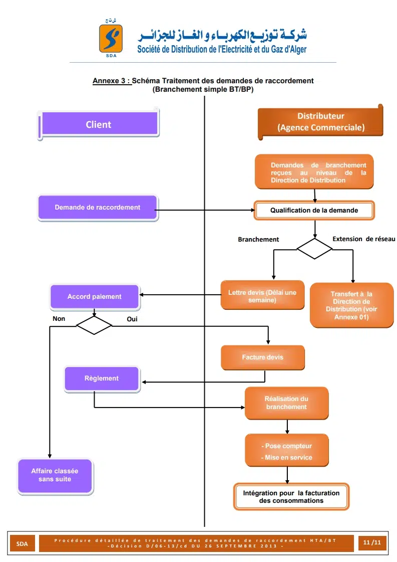
Schéma récapitulant la procédure de traitement de la connexion
demandes
Voici maintenant le dossier de l’application d’installation d’un compteur de gaz
Comme indiqué dans la procédure de raccordement de l’électricité, vous devez vous rendre à l’agence commerciale avec le fichier suivant :
Un modèle d’application pour l’installation d’un compteur de gaz en Algérie pour le réalisateur
Voici deux lettres manuscrites de demande d’installation de gaz :
Nom de famille, prénom Adresse Municipalité — Wilaya
Directeur de SONELGAZ Municipalité — Wilaya
Objet : Demande de raccordement d’un compteur de gaz SONELGAZ
Madame, Monsieur,
J’ai l’honneur de vous demander de bien vouloir connecter ma maison, située à (votre adresse), au réseau gazier SONELGAZ de la ville. Cela se fait en installant un compteur de gaz.
Avec mes premiers remerciements, je vous prie de recevoir, Madame, Monsieur le Président, mes plus respectueux salutations.
A (votre Wilaya), Le (la date)
Votre signature
Nom, prénom Adresse Municipalité — Wilaya
Directeur de SONELGAZ Municipalité — Wilaya
Objet : Demande d’installation d’un compteur de gaz SONELGAZ
Madame, Monsieur,
Je vous écris pour vous demander d’installer un compteur de gaz SONELGAZ dans ma maison située à (votre adresse) dans la Wilaya de (votre Wilaya)
En attendant votre approbation, je vous prie, monsieur, madame, d’accepter l’expression de ma pleine considération.
A (votre Wilaya), Le (la date)
Votre signature
Remplissez le formulaire de demande de raccordement au gaz
Tout d’abord, vous pouvez télécharger le formulaire de demande directement depuis le site de la société de distribution d’électricité et de gaz Alger SDA. Vous pouvez également le supprimer des agences commerciales. Le formulaire a la même structure que celle de la demande d’un mètre et est divisé en trois parties :
Première partie : Identification du demandeur d’un compteur de gaz
- — Partie 1 : Identification du demandeur du compteur de gaz
- — Deuxième partie : Informations techniques sur la connexion
- — Troisième partie : Tout ce qui concerne l’approvisionnement
Une copie de la carte d’identité nationale
Il s’agit de confirmer les informations personnelles concernant le candidat.
Preuve d’occupation
Pour bénéficier du gaz du réseau SONELGAZ, vous devez disposer d’une justification légale pour occuper le lieu à raccorder. Ainsi, selon les cas, nous apportons :
- — Un acte de propriété
- — Un bail de location
- — Une décision de cession
- — Un permis de construire
Un plan de masse et de situation
Enfin, le plan de terrain et le plan de situation représentent une justification de l’emplacement exact de votre lieu à relier.





