Oubliez les promesses qui s’évaporent dès qu’on pousse la porte d’un service public. Ici, pas de place pour la confusion ou la bureaucratie tentaculaire : demander un raccordement SONELGAZ, c’est un parcours balisé, mais qui demande de la méthode. L’électricité et le gaz ne sont pas que des commodités : ce sont des rouages silencieux qui animent nos foyers, nos routines, notre confort. Du branchement d’un four au sifflement du chauffage, chaque détail compte. Voici tout ce qu’il faut connaître pour raccorder votre nouveau logement au réseau national SONELGAZ, sans détour ni mauvaise surprise.
Avant d’envoyer votre dossier, passez à l’agence SONELGAZ de votre commune. C’est le point de départ obligatoire pour toute demande de branchement électrique. Vous devrez constituer un dossier complet, sans quoi la procédure se grippe avant même d’avoir commencé.
A lire également : Guide complet pour choisir votre canne à mouche
Modèles de lettre pour votre demande d’installation de compteur électrique SONELGAZ
Gagnez du temps avec l’une de ces lettres prêtes à l’emploi :
Nom, prénom
Adresse
Commune, Wilaya
A lire en complément : Animations pour un village : idées et conseils pour dynamiser votre commune !
Directeur de SONELGAZ
Commune, Wilaya
Objet : Demande d’installation d’un compteur électrique SONELGAZ
Madame, Monsieur,
Je sollicite la connexion de mon logement, situé à (votre adresse), au réseau électrique SONELGAZ de la ville, par l’installation d’un compteur.
En vous remerciant par avance, je vous adresse mes salutations respectueuses.
À (votre Wilaya), le (date)
Signature
Ou bien :
Nom, prénom
Adresse
Commune, Wilaya
Directeur de SONELGAZ
Commune, Wilaya
Objet : Demande de raccordement d’un compteur électrique SONELGAZ
Madame, Monsieur,
Je vous écris pour vous demander d’installer un compteur électrique SONELGAZ dans ma maison située à (votre adresse), Wilaya de (votre Wilaya).
Dans l’attente de votre accord, je vous prie d’agréer l’expression de ma considération distinguée.
À (votre Wilaya), le (date)
Signature
Remplir le formulaire de demande d’installation du compteur SONELGAZ
Le formulaire officiel est disponible en ligne sur le site de la société de distribution d’électricité et de gaz Alger SDA, ou directement en agence. Remplir ce document n’a rien d’insurmontable, mais chaque champ mérite votre attention :
Première partie : Identification du demandeur
Cette section concerne vos informations personnelles : nom, adresse, contacts… Si un tiers effectue la démarche pour vous, une annexe lui est dédiée, mais elle reste facultative.

Deuxième partie : Informations techniques
Ici, détaillez le type de lieu à raccorder : maison individuelle, immeuble, local commercial… Précisez s’il s’agit d’un branchement monophasé ou triphasé, ainsi que la puissance maximale attendue en kilowatts.

Troisième partie : Approvisionnement
La dernière étape concerne les modalités de paiement et le contrat de fourniture entre vous et le distributeur.

Copie de la pièce d’identité
Une copie de votre carte d’identité nationale est requise. Elle atteste l’exactitude des informations transmises.
Preuve d’occupation
Pour relier votre habitation au réseau, il faut prouver que vous occupez légalement les lieux. Plusieurs documents sont acceptés :
- Un acte de propriété
- Un contrat de location
- Une décision de cession
- Un permis de construire
Plan de masse et de situation
Vous devrez fournir un plan du terrain (à l’échelle 1/500 ou 1/1000) et un plan de situation (1/2000 ou 1/5000), pour localiser précisément votre bien.
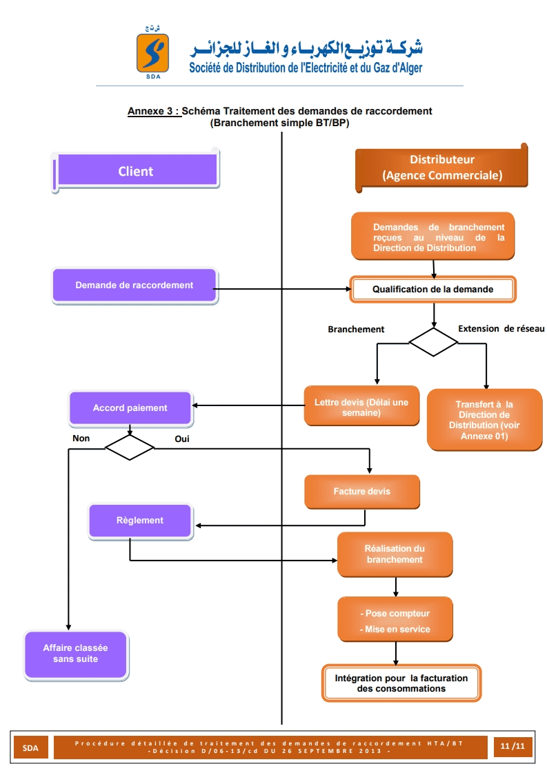
Résumé visuel de la procédure de traitement des demandes de raccordement

Une fois ces étapes franchies, la demande suit un circuit précis jusqu’à la mise en service. Gardez toujours une copie de chaque document pour éviter toute mauvaise surprise pendant le traitement.
Passons maintenant au raccordement au gaz, qui suit une logique similaire.
Modèles de lettre pour demander l’installation d’un compteur de gaz SONELGAZ
Voici deux exemples de lettres à adresser au directeur de l’agence :
Nom, prénom
Adresse
Commune, Wilaya
Directeur de SONELGAZ
Commune, Wilaya
Objet : Demande de raccordement d’un compteur de gaz SONELGAZ
Madame, Monsieur,
Je sollicite le raccordement de mon habitation, située à (votre adresse), au réseau gazier SONELGAZ par l’installation d’un compteur de gaz.
En vous remerciant d’avance, veuillez recevoir l’expression de mes salutations distinguées.
À (votre Wilaya), le (date)
Signature
Ou :
Nom, prénom
Adresse
Commune, Wilaya
Directeur de SONELGAZ
Commune, Wilaya
Objet : Demande d’installation d’un compteur de gaz SONELGAZ
Madame, Monsieur,
Je vous adresse ma demande pour l’installation d’un compteur de gaz SONELGAZ à mon domicile situé à (votre adresse), dans la Wilaya de (votre Wilaya).
Dans l’attente de votre réponse, je vous adresse mes salutations les plus sincères.
À (votre Wilaya), le (date)
Signature
Formulaire de demande de branchement au gaz : mode d’emploi
Le formulaire de demande, téléchargeable en ligne ou disponible en agence, reprend la même structure que celui destiné à l’électricité :
- Identification du demandeur
- Informations techniques sur la connexion
- Rubrique dédiée à l’approvisionnement
Copie de la carte d’identité nationale
Ce document permet de vérifier l’identité du demandeur.
Preuve d’occupation
Pour justifier l’occupation du logement, différents justificatifs sont acceptés :
- Un acte de propriété
- Un contrat de location
- Une décision de cession
- Un permis de construire
Plan de masse et de situation
Le plan du terrain et le plan de situation permettront de repérer précisément le site à raccorder sur le réseau gazier.
À la croisée de la paperasse et de la technique, réussir son raccordement SONELGAZ tient avant tout à une seule chose : la rigueur. Un dossier bien ficelé, c’est la promesse d’une installation rapide, sans accroc. En somme, la lumière et la chaleur n’attendent plus que votre feu vert. Prêt à franchir le seuil de votre nouveau foyer, tous compteurs au vert ?

